无锡市2024年5月造价信息下载

无锡市2024年5月造价信息说明:
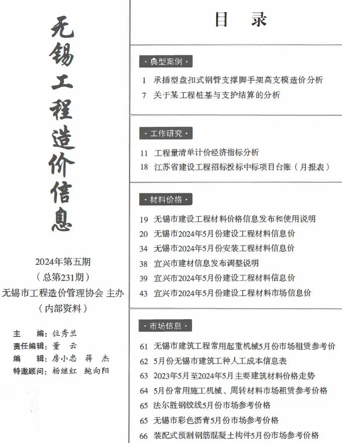
无锡市工程造价信息期刊别名无锡造价信息、无锡工程信息价,由无锡市建设工程造价管理站官方在发布的建筑材料价格信息。
当前提供2024年5月无锡市工程造价信息PDF电子版扫描件下载,所下载造价信息与无锡市造价管理站官方发布造价期刊内容完全一致。
无锡市造价信息电子版可为无锡工程造价招标投标、无锡工程设计概算、无锡建设施工图预算、无锡工程竣工结算、无锡工程造价管理审计等提供建筑材料价格编制决策参考与仲裁依据。
本期信息价所属地域:无锡,对应时间为:2024年5月(最终结算依据时间需根据工程双方签订合同为准)。
无锡市2024年5月造价信息下载


















