武汉市2021年1期人工造价信息下载

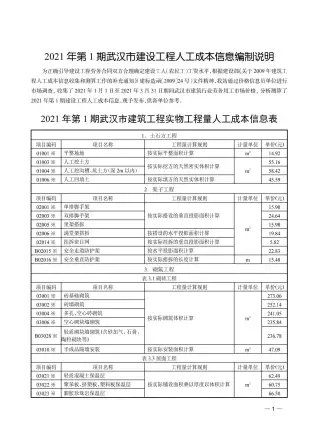
武汉市2021年1期人工造价信息说明:
武汉市建设工程价格信息期刊别名武汉造价信息、武汉工程信息价,由武汉市建设工程造价管理站官方在发布的建筑材料价格信息。
当前提供2021年1期人工武汉市工程造价信息PDF电子版扫描件下载,所下载造价信息与武汉市造价管理站官方发布造价期刊内容完全一致。
武汉市造价信息电子版可为武汉工程造价招标投标、武汉工程设计概算、武汉建设施工图预算、武汉工程竣工结算、武汉工程造价管理审计等提供建筑材料价格编制决策参考与仲裁依据。
本期信息价所属地域:武汉,对应时间为:2021年人工(最终结算依据时间需根据工程双方签订合同为准)。
武汉市2021年1期人工造价信息下载


















