盐城市2021年第2期造价信息下载

盐城市2021年第2期造价信息说明:
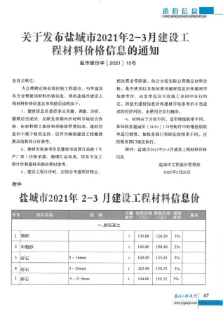
盐城市工程造价期刊别名盐城造价信息、盐城工程信息价,由盐城市建设工程造价管理站官方在发布的建筑材料价格信息。
当前提供2021年第2期盐城市工程造价信息PDF电子版扫描件下载,所下载造价信息与盐城市造价管理站官方发布造价期刊内容完全一致。
盐城市造价信息电子版可为盐城工程造价招标投标、盐城工程设计概算、盐城建设施工图预算、盐城工程竣工结算、盐城工程造价管理审计等提供建筑材料价格编制决策参考与仲裁依据。
本期信息价所属地域:盐城,对应时间为:2021年(最终结算依据时间需根据工程双方签订合同为准)。
盐城市2021年第2期造价信息下载


















