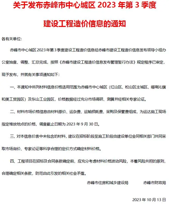
赤峰市2023年3季度7、8、9月造价信息下载

赤峰市2023年3季度7、8、9月造价信息说明:
赤峰市建设工程造价信息期刊别名赤峰造价信息、赤峰工程信息价,由赤峰市建设工程造价管理站官方在发布的建筑材料价格信息。
当前提供2023年3季度7、8、9月赤峰市工程造价信息PDF电子版扫描件下载,所下载造价信息与赤峰市造价管理站官方发布造价期刊内容完全一致。
赤峰市造价信息电子版可为赤峰工程造价招标投标、赤峰工程设计概算、赤峰建设施工图预算、赤峰工程竣工结算、赤峰工程造价管理审计等提供建筑材料价格编制决策参考与仲裁依据。
本期信息价所属地域:赤峰,对应时间为:2023年3季度7、8、9月(最终结算依据时间需根据工程双方签订合同为准)。
赤峰市2023年3季度7、8、9月造价信息下载


















