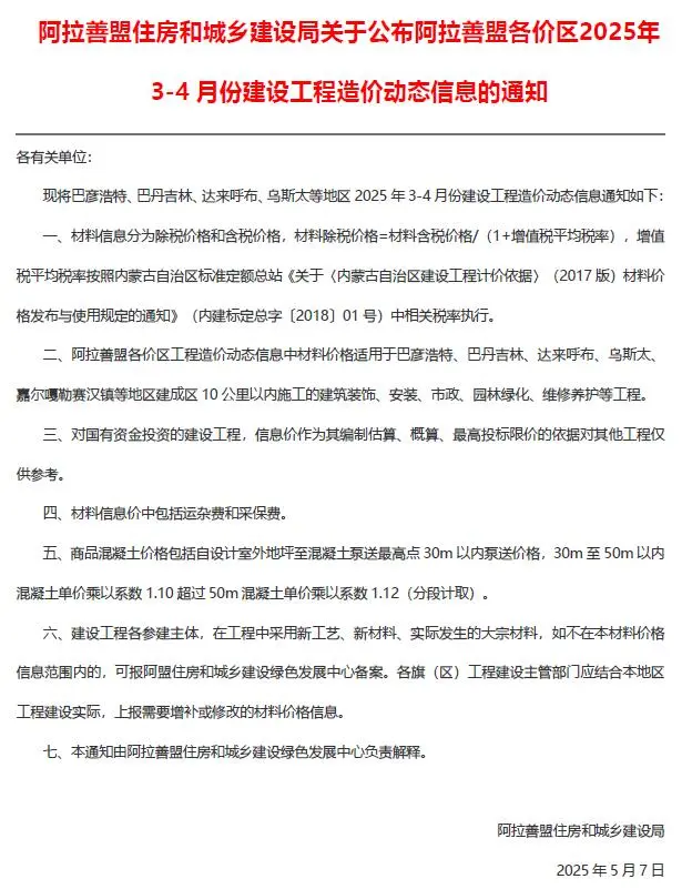
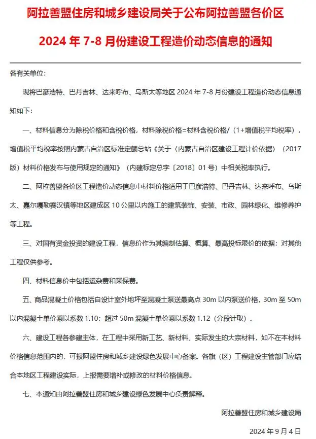
阿拉善市2024年9、10月第5期造价信息下载

阿拉善市2024年9、10月第5期造价信息说明:
阿拉善市建设工程造价信息期刊别名阿拉善造价信息、阿拉善工程信息价,由阿拉善市建设工程造价管理站官方在发布的建筑材料价格信息。
当前提供2024年9、10月第5期阿拉善市工程造价信息PDF电子版扫描件下载,所下载造价信息与阿拉善市造价管理站官方发布造价期刊内容完全一致。
阿拉善市造价信息电子版可为阿拉善工程造价招标投标、阿拉善工程设计概算、阿拉善建设施工图预算、阿拉善工程竣工结算、阿拉善工程造价管理审计等提供建筑材料价格编制决策参考与仲裁依据。
本期信息价所属地域:阿拉善,对应时间为:2024年(最终结算依据时间需根据工程双方签订合同为准)。
阿拉善市2024年9、10月第5期造价信息下载


















