兴安盟市2025年2季度4、5、6月造价信息下载

兴安盟市2025年2季度4、5、6月造价信息说明:
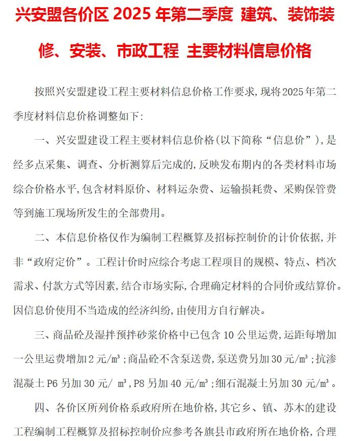
兴安盟市建设工程造价信息期刊别名兴安盟造价信息、兴安盟工程信息价,由兴安盟市建设工程造价管理站官方在发布的建筑材料价格信息。
当前提供2025年2季度4、5、6月兴安盟市工程造价信息PDF电子版扫描件下载,所下载造价信息与兴安盟市造价管理站官方发布造价期刊内容完全一致。
兴安盟市造价信息电子版可为兴安盟工程造价招标投标、兴安盟工程设计概算、兴安盟建设施工图预算、兴安盟工程竣工结算、兴安盟工程造价管理审计等提供建筑材料价格编制决策参考与仲裁依据。
本期信息价所属地域:兴安盟,对应时间为:2025年2季度4、5、6月(最终结算依据时间需根据工程双方签订合同为准)。
兴安盟市2025年2季度4、5、6月造价信息下载


















