青岛市2010年10月造价信息下载

青岛市2010年10月造价信息说明:
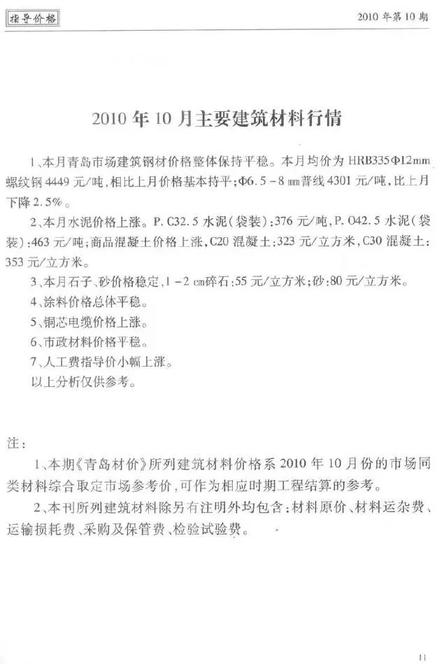
青岛市材价期刊别名青岛造价信息、青岛工程信息价,由青岛市建设工程造价管理站官方在发布的建筑材料价格信息。
当前提供2010年10月青岛市工程造价信息PDF电子版扫描件下载,所下载造价信息与青岛市造价管理站官方发布造价期刊内容完全一致。
青岛市造价信息电子版可为青岛工程造价招标投标、青岛工程设计概算、青岛建设施工图预算、青岛工程竣工结算、青岛工程造价管理审计等提供建筑材料价格编制决策参考与仲裁依据。
本期信息价所属地域:青岛,对应时间为:2010年10月(最终结算依据时间需根据工程双方签订合同为准)。
青岛市2010年10月造价信息下载

