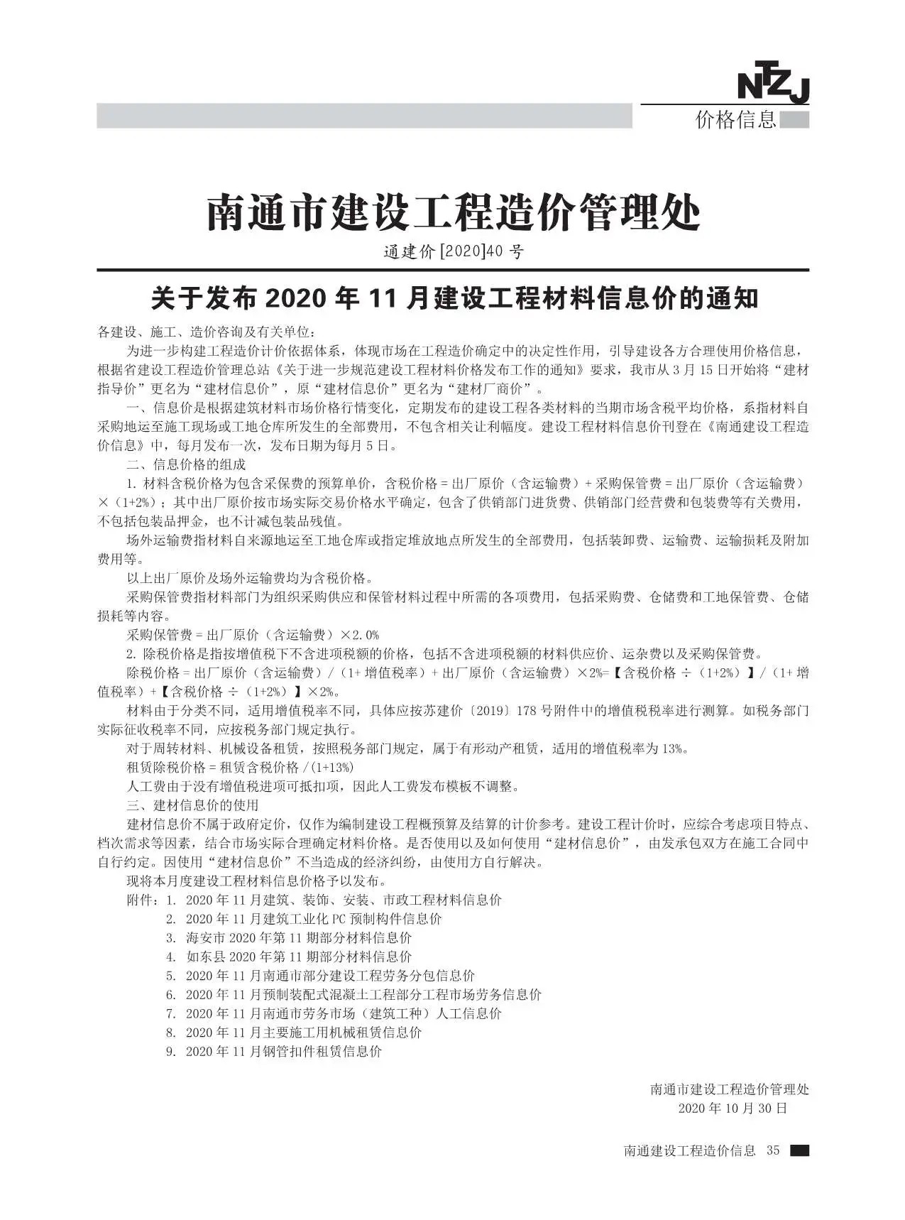
南通市2020年11月造价信息下载

南通市2020年11月造价信息说明:
南通市建设工程材料信息价期刊别名南通造价信息、南通工程信息价,由南通市建设工程造价管理站官方在发布的建筑材料价格信息。
当前提供2020年11月南通市工程造价信息PDF电子版扫描件下载,所下载造价信息与南通市造价管理站官方发布造价期刊内容完全一致。
南通市造价信息电子版可为南通工程造价招标投标、南通工程设计概算、南通建设施工图预算、南通工程竣工结算、南通工程造价管理审计等提供建筑材料价格编制决策参考与仲裁依据。
本期信息价所属地域:南通,对应时间为:2020年11月(最终结算依据时间需根据工程双方签订合同为准)。
南通市2020年11月造价信息下载


















