东莞市2021年第5期造价信息下载

东莞市2021年第5期造价信息说明:
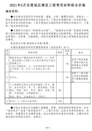
东莞市建设工程造价信息期刊别名东莞造价信息、东莞工程信息价,由东莞市建设工程造价管理站官方在发布的建筑材料价格信息。
当前提供2021年第5期东莞市工程造价信息PDF电子版扫描件下载,所下载造价信息与东莞市造价管理站官方发布造价期刊内容完全一致。
东莞市造价信息电子版可为东莞工程造价招标投标、东莞工程设计概算、东莞建设施工图预算、东莞工程竣工结算、东莞工程造价管理审计等提供建筑材料价格编制决策参考与仲裁依据。
本期信息价所属地域:东莞,对应时间为:2021年(最终结算依据时间需根据工程双方签订合同为准)。
东莞市2021年第5期造价信息下载


















